VDeer Stream Setup Prototype - Devlog

My intention to create this prototype is to handle one specific question relating to the streaming system we plan to implement in our project. The question I prototyped are what choices can the player make before creating a livestream and how can it impact the stream itself? This would lead to other unknowns such as would partnering with the right people or brands create a positive or negative effect on your streams? What about your career? How do these choices build your reputation as a VTuber?
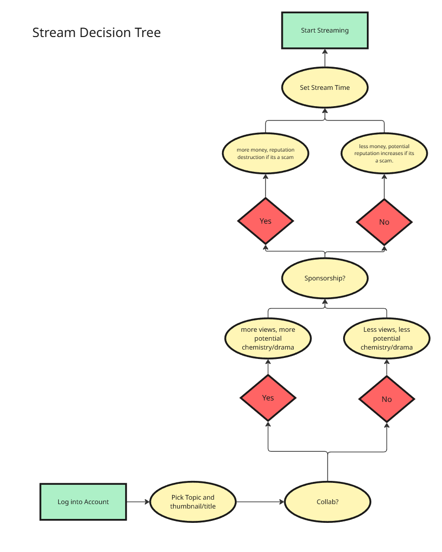
First, I planned out the decision making the player should take into consideration and their consequences in MIRO.

The green squares mark the start and end of the decision tree. The yellow ovals mark the effects or what the player is currently tasked with. The red diamonds mark the decisions the player is faced, for this tree they are simple yes or no's. The tree is simple, but I wanted to explore the importance of not only streaming, but the decisions the player makes before they stream. This tree, at least towards my team, helps illustrate that.
My next decision was to choose my preferred medium for creating a prototype. A few ideas came to mind, more specifcally these three. These three being, a slideshow ran from either google slides, a playable build created in Godot engine, or the last being a another playable build but instead it's built in Unity engine. My final decision was to form this prototype in Godot engine as I felt the most comfortable creating a playable build within that medium. I felt going for the playable build because I personally believe it can simulate what the intended gameplay and add nuance to it, while also being able to gather more insightful playtests. Even though it is slower to develop, I feel like I can actually "gamify" it an extent.
When creating the prototype in engine, my first objective was to establish what variables were important for the player's VTubing career. I considered these variables important such as money, views, subs and reputation. Money is self explanatory, you can't live without it. views and subs were great as they were interconnected with money and the company the player works for. Reputation would be the most lasting variable compared to the others, with mostly small changes to it over time. However for the sake of the prototype, I didn't create an end goal in mind regarding these variables.
Creating this prototype, I established three separate screens for the prototype. The first screen is the stream setup, where the player can adjust and set up their streams. This is the whole menu for the stream setup. It's fairly barren, but it has the essential mechanics and UI for play.
The streaming set up area is a series of menus that players can select the individual options. This is where player's make their decisions before they stream. The set up is broken into several sections. The stream topic, collab, sponsorship and the stream time. The topic and stream time are mandatory, as the player needs to actually... stream. The collab and sponsorship is optional, but choosing the right options can give great benefits such as views, subs and money.

Afterwards, the player is shown a short screen, where the game “streams” for them. I left it as a simple wait. This is because this prototype isn’t intended to handle the streaming system. The wait is short though, only lasting a few seconds, 5 seconds to be exact. After that, players are given their results after the stream. Players are brought back to the stream setup and are left to continue the prototype infinitely.

Player avatars do have an impact on gameplay, but it’s relatively minimal. When playtesting, players didn’t have too much of a preference.

Upon my playtests, many were able to intuitively understand what they were meant to do and accomplish with the setup. They understood the nature of social media and what sort of subjects could be rewarding or risky. However they struggled to fully grasp how reputation worked as a mechanic. Some users cared plenty of the streaming variables such as views and subs, while others only cared for the money they could obtain. Due to the prototype's lack of failure, users mostly experimented with different options without too much care for their overall career. Players overall wished there was a more clear distinction between options, such as what are bad or good rather than guesswork. They did enjoy the player VTuber models, and wanted to expand more into that.
What I learned is that player's may enjoy a bit of customization inside the game, as they typically had a preference for either of the characters. Adding a sort of failure is definitely recommended, as in the full game, players are working for a company with a quota to match or exceed.
For what I will bring to my team, I am thinking of adding a small part of customization to the player. To help them feel like they are their own VTuber. For implementing that, I am thinking of just adjusting material albedo's (aka their colour) of whatever part of the VTuber model they want, such as the hair, clothing, skin, etc. Otherwise, I will discuss the more management system the stream setup hopes to appeal to, the act of trying to build a VTuber career by making the right choices.
Leave a comment
Log in with itch.io to leave a comment.